Заявка пуста

Обратная связь

Ваше сообщение успешно отправлено. Спасибо.

Винтовой компрессор ВК-65М1

5 5 1 Product
Цена по запросу

+

Винтовой стационарный компрессор ВК-65М1 производства Бежецкого компрессорного завода. Установка состоит из одноступенчатого винтового компрессора и двух роторов. Винтовой блок EVO-9 (Rotorcomp).

Компрессор винтовой ВК-65М1 работает с давлением в системе 10 атм. Его производительность составляет 6,5 куб.м/мин, а всасывание воздуха происходит со скоростью до 6,6 куб.м/мин.

Компрессор этой модели имеет воздушное охлаждение масла и воздуха в системе. Это позволяет получать сжатый воздух с оптимальными температурными параметрами и продлевает срок службы оборудования. Компрессорная установка довольно компактная и может монтироваться в непосредственной близости к потребителям. Рабочие органы защищены шумопоглощающим корпусом. Установка  ВК-65М1 АСО-ВК-6.5/10 используется для подачи сжатого воздуха в различных отраслях промышленности.

Полный список агрегатов смотрите на странице Винтовые компрессоры

Технические характеристики

Тип Стационарный
Производительность, л/мин 6500
Давление, бар 10
Объем ресивера, л 0
Тип привода Электрический
Мощность, кВт (л.с.) 45
Напряжение, В 380
Уровень шума, Дб 72…76
Тип компрессора Винтовой
Винтовой блок EVO-6 (Rotorcomp)
Охлаждение масла Воздушное
Размер, мм 1300х1200х1800
620 910
Страна Россия

Установка компрессорная ВК-65М1

  • 1-блок винтовой;
  • 2-привод;
  • 3-маслоотделитель;
  • 4-блок охлаждения;
  • 5-основание;
  • 6-каркас;
  • 7-ременная передача;
  • 8-блок распределения;
  • 9-фильтр воздушный;
  • 10- термостат;
  • 11-клапан впускной;
  • 12-панели звукоизолирующие;
  • 13-рукав напорный;
  • 14-рама;
  • 15-шкаф электромонтажный;
  • 16-балка поворотная;
  • 17-натяжник;
  • 18-трубопровод;
  • 19-муфта кабельного ввода.
Установка компрессорная ВК-65М1

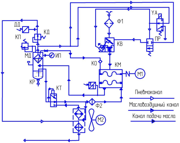
Схема пневматическая принципиальная компрессора ВК-65М1

  • КВ-клапан впускной;
  • КМ-блок винтовой;
  • КД-клапан минимального давления;
  • КТ-термостат;
  • Ф1-фильтр воздушный;
  • Ф2-фильтр масляный;
  • КО-клапан обратный;
  • АТ-охладитель;
  • МД-маслоотделитель;
  • ДД-датчик давления;
  • ДТ-датчик температуры;
  • КП-клапан предохранительный;
  • ИП-манометр;
  • YA-клапан электромагнитный;
  • ПР-пневмораспределитель;
  • КР-кран;
  • М1-электродвигатель;
  • М2-электродвигатель вентилятора.
Схема пневматическая принципиальная компрессора ВК-65М1

Схема электрическая принципиальная установки компрессорной ВК-65М1

Схема электрическая принципиальная установки компрессорной ВК-65М1

Схема подключения установки компрессорной ВК-65М1 к пневмоосети

  • 1-установка компрессорная;
  • 2-ресивер;
  • 3-фильтр магистральный (тип ФМ);
  • 4-осушитель воздуха (тип ОВ);
  • 5-фильтры тонкой очистки (применяются в зависимости от требуемой чистоты воздуха);
  • 6-кран.
Схема подключения установки компрессорной ВК-65М1 к пневмоосети

 

Список комментариев:
Никаких комментариев пока не отправлено.
Рейтинг:

Оставьте отзыв о товаре:

Логин:

Другие модели из категории

Наверх