Заявка пуста

Обратная связь

Ваше сообщение успешно отправлено. Спасибо.

Винтовой компрессор ВК-64М1

5 5 1 Product
Цена по запросу

+

Винтовой стационарный компрессор ВК-64М1 производства Бежецкого компрессорного завода. Установка состоит из одноступенчатого винтового компрессора и двух роторов. Компрессор винтовой ВК-64М1 работает на базе EVO9 производства Rotorcomp.

Это мощное стационарное оборудование, позволяющее потребителям получать технически чистый сжатый воздух. В воздухе содержится минимальное количество паров масел за счет качественной системы фильтров. В системе поддерживается оптимальная температура. Сжатый воздух подается с температурой не более 50 градусов, что достигается хорошей системой охлаждения. Шумопоглощающий кожух снижает уровень шума до 72…76 дБ. Конструкция компрессора ВК-64М1 АСО-ВК-5.5/10 обеспечивает простой доступ к рабочим механизмам во время профилактического осмотра и ремонтных работ.

Полный список агрегатов смотрите на странице Винтовые компрессоры

Технические характеристики

Тип Стационарный
Производительность, л/мин 5500
Давление, бар 10
Объем ресивера, л 0
Тип привода Электрический
Мощность, кВт (л.с.) 37
Напряжение, В 380
Уровень шума, Дб 72…76
Тип компрессора Винтовой
Винтовой блок EVO-6 (Rotorcomp)
Охлаждение масла Воздушное
Размер, мм 1300х1250х1800
Вес, кг 880
Страна Россия

Установка компрессорная ВК-64М1

  • 1-блок винтовой;
  • 2-привод;
  • 3-маслоотделитель;
  • 4-блок охлаждения;
  • 5-основание;
  • 6-каркас;
  • 7-ремѐнная передача;
  • 8-блок распределения;
  • 9-фильтр воздушный;
  • 10- термостат;
  • 11-клапан впускной;
  • 12-панели звукоизолирующие;
  • 13-рукав напорный;
  • 14-рама;
  • 15-шкаф электромонтажный;
  • 16-балка поворотная;
  • 17-натяжник;
  • 18-трубопровод;
  • 19-муфта кабельного ввода.
Установка компрессорная ВК-64М1

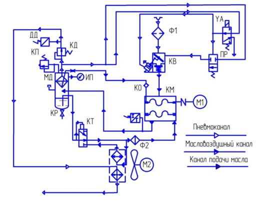
Схема пневматическая принципиальная компрессора ВК-64М1

  • КВ-клапан впускной;
  • КМ-блок винтовой;
  • КД-клапан минимального давления;
  • КТ-термостат;
  • Ф1-фильтр воздушный;
  • Ф2-фильтр масляный;
  • КО-клапан обратный;
  • АТ-охладитель;
  • МД-маслоотделитель;
  • ДД-датчик давления;
  • ДТ-датчик температуры;
  • КП-клапан предохранительный;
  • ИП-манометр;
  • YA-клапан электромагнитный;
  • ПР-пневмораспределитель;
  • КР-кран;
  • М1-электродвигатель;
  • М2-электродвигатель вентилятора.
Схема пневматическая принципиальная ВК-64М1

Схема электрическая принципиальная установки компрессорной ВК-64М1

Схема электрическая принципиальная установки компрессорной ВК-64М1

Схема подключения установки компрессорной ВК-64М1 к пневмосети

  • 1 – установка компрессорная;
  • 2-ресивер;
  • 3 – фильтр магистральный (тип ФМ);
  • 4 – осушитель воздуха (тип ОВ);
  • 5 - фильтры тонкой очистки (применяются в зависимости от требуемой чистоты воздуха);
  • 6 – кран.
Схема подключения установки компрессорной ВК-64М1 к пневмосети

 

Список комментариев:
Никаких комментариев пока не отправлено.
Рейтинг:

Оставьте отзыв о товаре:

Логин:

Другие модели из категории

Наверх