Заявка пуста

Обратная связь

Ваше сообщение успешно отправлено. Спасибо.

Винтовой компрессор ВК-75М

5 5 1 Product
Цена по запросу

+

Винтовой стационарный компрессор ВК-75М  производстваБежецкого компрессорного завода. Установка состоит из одноступенчатого винтового компрессора и двух роторов. Винтовой блок B20-1G (Rotorcomp).

Компрессор винтовой ВК-75 подходит для комплектации производственных линий с мощным оборудованием. Обеспечивает потребителей сжатым воздухом с производительностью 17 000 л/мин. Мощность привода установки 110 кВт при давлении в системе 9 атм.

Компрессор ВК-75М АСО-ВК-17/9 имеет воздушное охлаждение, благодаря которому температура масла снижается до оптимальной, а температура воздуха составляет на выходе не более 50 градусов.Рабочие органы находятся в полностью закрытом корпусе из листовой стали. Двери запираются, а панель управления вынесена на переднюю поверхность корпуса.

Полный список агрегатов смотрите на странице Винтовые компрессоры

Технические характеристики

Тип Стационарный
Производительность, л/мин 17000
Давление, бар 9
Объем ресивера, л 0
Тип привода Электрический
Мощность, кВт (л.с.) 110
Напряжение, В 380
Уровень шума, Дб 72…76
Тип компрессора Винтовой
Винтовой блок B20-1G (Rotorcomp)
Охлаждение масла Воздушное
Размер, мм 2550х1650х2000
Вес 2700
Страна Россия

Установка компрессорная ВК-75М

  • 1-винтовой блок;
  • 2-привод;
  • 3-маслоотделитель;
  • 4-охладитель;
  • 5-каркас со звукоизолирующими панелями;
  • 6-основание;
  • 7-термостат;
  • 8-вентилятор;
  • 9-трубопровод подачи масла;
  • 10-трубопровод подачи воздуха;
  • 11-фильтр масляный;
  • 12-фильтр воздушный;
  • 13-дренажная трубка сепаратора маслоотделителя;
  • 14-датчик давления.
Установка компрессорная ВК-75М

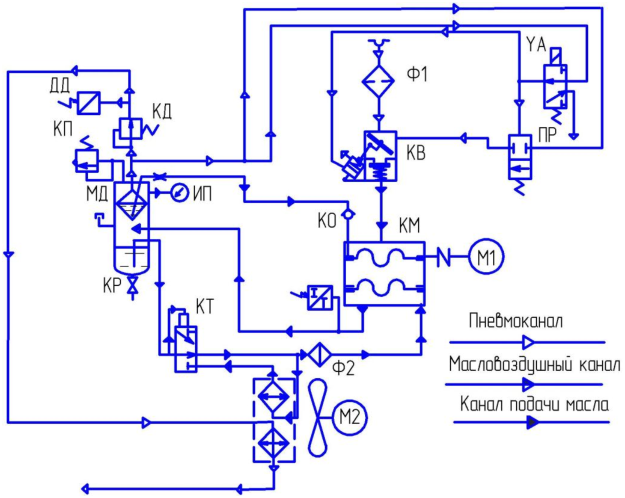
Схема пневмогидрокинематическая принципиальная установки компрессорной ВК-75М

  • КВ-клапан впускной;
  • КМ-блок винтовой;
  • КД-клапан минимального давления;
  • КТ-термостат;
  • Ф1-фильтр воздушный;
  • Ф2-фильтр масляный;
  • КО-клапан обратный;
  • АТ-охладитель;
  • МД-маслоотделитель;
  • ДД-датчик давления;
  • ДТ-датчик температуры;
  • КП-клапан предохранительный;
  • ИП манометр;
  • YA-клапан электромагнитный;
  • ПР-пневмораспределитель;
  • КПР-клапанпропорциональности;
  • КР-кран;
  • М1, М2, М3-электродвигатели.
Схема пневмогидрокинематическая принципиальная установки компрессорной ВК-75М

Схема электрическая принципиальная и соединений установок компрессорных ВК-75М

Схема электрическая принципиальная и соединений установок компрессорных ВК-75М

Схема подключения установки компрессорной ВК-75М к пневмоосети

  • 1-установка компрессорная;
  • 2-ресивер;
  • 3-фильтр магистральный (тип ФМ);
  • 4-осушитель воздуха (тип ОВ);
  • 5-фильтры тонкой очистки (применяются в зависимости от требуемой чистоты воздуха);
  • 6-кран.
Схема подключения установки компрессорной ВК-75М к пневмоосети

 

Список комментариев:
Никаких комментариев пока не отправлено.
Рейтинг:

Оставьте отзыв о товаре:

Логин:

Другие модели из категории

Наверх